首页
医院概况
医院章程
医院介绍
执业登记
组织机构
领导团队
历史沿革
地理导航
联系我们
医院动态
医院新闻
媒体报道
主题教育专栏
党代会专栏
二十大专题
医院公告
双下沉专栏
对外交流
科室导航
临床科室
职能处室
临床中心
医疗服务
就诊指南
住院指南
物价公开
双向转诊
患者的权利和义务
医疗调解
药械代表接待申请
物价公示
门急诊流程
医保指南
医院导航
药品价格
住院病历复印
投诉方式
大众健康
健康宣教
药物咨询
信息公开
人才招聘
采购公告
资料下载
科研教学
医学伦理
新药研究
研究生教学
本科教学
本科学工
研究生管理
毕业后教育
继续医学教育
党建风采
主题教育
学党史·践初心
党建知识
聚集“两会”
组织建设
两学一做
统战工作
行风建设
表扬台
工会工作
巾帼风采
廉政举报
青年文明号
育英志愿者
工作动态
团支部品牌文化
附二影音
名医说健康
EN
英文版
医院公告
首页
>
医院动态
>
医院公告
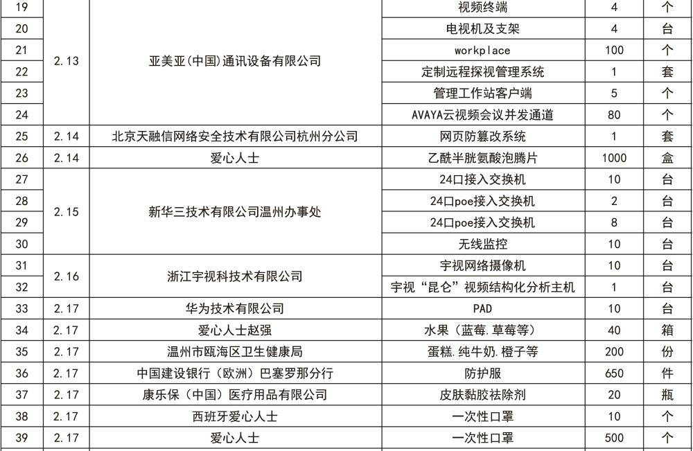
我院新冠病毒肺炎疫情接收捐赠情况公示(第三期)
作者:管理员
来源:温州医科大学附属第二医院
发布时间:2020/2/25 10:51:00
微信扫一扫分享
上一条新闻
下一条新闻
医院新闻
媒体报道
主题教育专栏
党代会专栏
二十大专题
医院公告
双下沉专栏
对外交流
热点新闻
院内网
Intranet
云桌面
Cloud Desktop
OA网站
OA website
育英邮箱
Yuying mailbox